*Текущая стоимость 3 479,75 уже могла изменится. Что бы узнать актуальную цену и проверить наличие товара, нажмите "Добавить в корзину"






Обзор функций
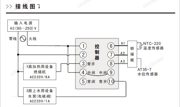
BF-3030 контроль времени, контроль температуры, интегрированный контроллер уровня жидкости использует Bihe NTC-220 измерения температуры термистора, пятиполюсный датчик уровня воды
Отображение текущего времени в пути
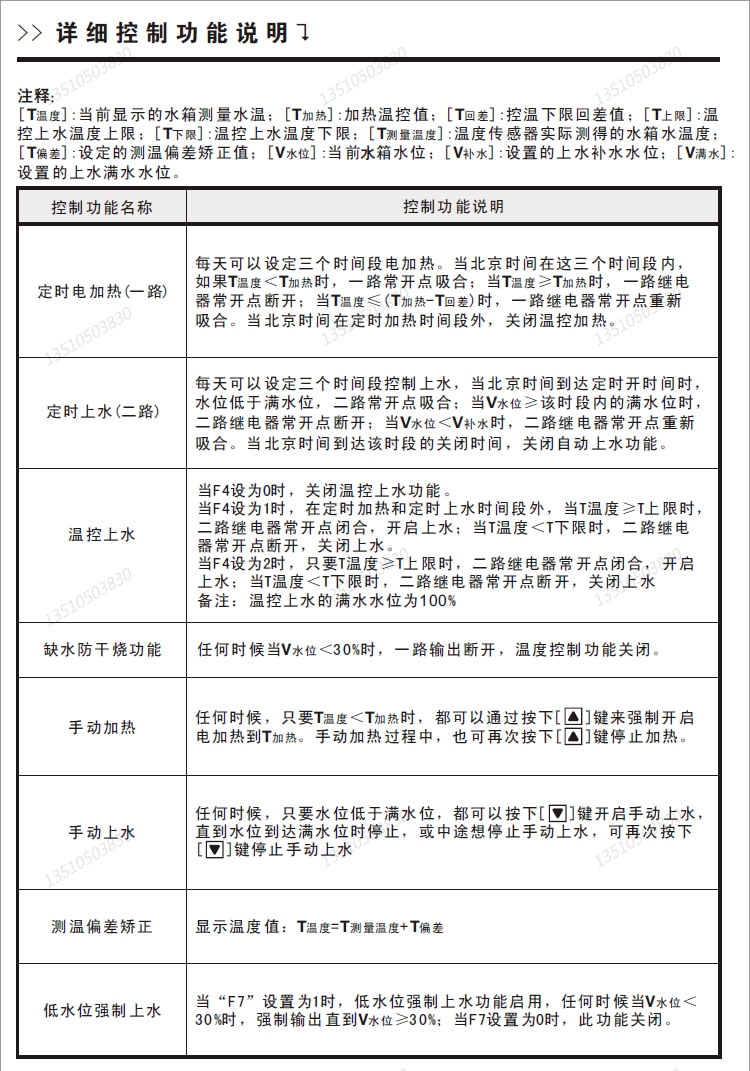
Функция контроля температуры воды может быть включена вне интервала. Существует недостаток воды, сухое горение и низкий уровень воды, обязательный источник воды. Применяется для солнечной системы горячей воды, солнечная энергия и тепловой насос образец горячей воды
Процент уровня воды, двусторонняя релейная точка выхода, таймер нагрева в три периода, полив в три периода, ручное Отопление и ручная работа воды
Усовершенствованная конструкция блока питания обеспечивает стабильность, надежность и непрерывность работы контроллера, когда источник питания варьируется от Ac90V до 250V.
Основная функция
Вход датчика температуры 240KNTC, набор AT35-7 входного датчика уровня воды
Все способы нормально открываются нормально закрытые контакты выход, два способа нормально открытый контакт выход
Отображение времени, температуры, уровня воды
3 раза в день можно установить для контроля нагрева
3 раза в день можно управлять ножом-шуй
Регулируемый уровень воды каждый раз
Постоянная температура на воде
Ручное отопление, ручная вода
Температура отклонение коррекции
Функция анти-горения нехватки воды
Защита памяти от отключения питания
> Управление Панель introduction↓
1. Светодиодный индикатор вывода окна:
() Является таймером периода нагрева.
] Индикатор тепловыделения.
C] для стандартного индикатора периода воды
[] Для выходного индикатора Sheung Shui
[Недостаток воды] для защиты сухой воды анти-сухой светильник
2.[набор] используется для ввода статуса настройки параметров контроля температуры и выбора каждого
Параметр.
3.[F1] Сохранение параметров хорошее состояние выхода
4.[] является параметром «plus», ключом регулировки в состоянии настройки;
Установите кнопку настройки «Время» при установке Пекинского времени; В рабочем состоянии
Под кнопкой ручного нагрева.
5. [назад] Параметр «минус» регулировочный ключ в состоянии настройки;
Установите кнопку регулировки «минуты» при установке Пекинского времени; В рабочем состоянии
Под кнопкой ручной воды.
Технические параметры
Упаковка товара:
1. Главный,
2. NTC (240K) датчик температуры 1, AT35-7 датчик уровня воды 1,
3. Инструкция
4. Плата адаптера уровня воды M29
5. Водонепроницаемый
Размер внешнего вида: 58 (длина) × 78 (ширина) × 85 (толщина)
Установка и размеры мм): установка оконного типа, открытие: 51 (длина) × 71 (ширина)
Вес: 0,474 КГ
Рабочая мощность и энергопотребление
Кнопка
Пресс мембраны кнопки
AT35-7 датчик уровня воды, диапазон измерения
Может управлять 10004 электроэнергии
200 Вт двигатели или насосы, большие нагрузки требуют расширения контактора переменного тока
Температура датчик измерения дисплея
Диапазон измерения датчика уровня воды
; 39,5
50%, 80%, 100%
Диапазон настройки
Диапазон настройки температуры: 0 ~ 99 °C
Диапазон установки уровня воды: 0%, 30%, 50%: 80%, 100%
Управление диапазон
Степень контроля: 0 ~ 99 °C
Диапазон контроля уровня воды: 0%, 30%, 50%, 80%, 100%
Можно подключить на большое расстояние с помощью обычной проволоки 100 метров
Отключение питания в течение длительного времени
Приблизительный диапазон: 0%, 30%, 50%, 80% 100%
5 Когда контроллер полностью заряжен, он может храниться более 72 часов после выключения питания.























Продукт: Вопросы и ответы
1. В: Каковы основные функции 3030?
Ответ: 3030 есть в основном три секции таймерного контроля температуры нагрева, три секции таймерной функции водоснабжения, полный уровень воды водоснабжения можно регулировать отдельно, имеется функция подачи воды с низким уровнем воды, функция анти-сухого водоснабжения и временной период (период нагрева) И функция контроля температуры воды с таймером подачи воды).
2. В: нагрев не требует времени, нужно только контролировать в зависимости от температуры, не так ли?
О: Да, просто Настройте любой из этих временных периодов на 00:00 ~ 23:59.
3. Вопрос: достигается ли 3030 постоянная температура водоснабжения и регулярные поставки воды?
О: Да, но в обычном диапазоне подачи воды, фиксированная Температура водоснабжения не может быть реализована, и фиксированная Температура водоснабжения может быть реализована только за период времени.
Вопрос: Текущий резервуар для воды теплый, но панель дисплея всегда была «привет». То, что случилось?
A: измеряемая температура воды 3030 составляет 0-99 градусов, показывая «привет», указывая, что измеренное значение тока превышает 99 градусов. Поскольку резервуар для воды является теплой водой, можно определить, что датчик температуры сломан.
В: какой тип датчика температуры является BF-3030?
A: датчик температуры 3030 NTC 240K (B = 3435)
В: когда придет лето, я хочу снизить значение нагрева до 45 градусов. Как настроить значение контроля температуры нагрева?
A: Нажмите кнопку SET, чтобы ввести настройки параметров первого уровня, а затем нажмите SET для регулировки значения контроля температуры нагрева.
В: расстояние между машинной комнатой и резервуаром для воды составляет 200 метров. Можете ли вы установить 3030 в машинном помещении для измерения температуры воды и уровня воды в резервуаре для воды?
О: нет, максимальный диапазон расширения сигнальной линии составляет всего 100 метров. Если он превышает этот диапазон, это повлияет на измеренное значение.
Вопрос: требования к контролю уровня воды не зависят от времени. До тех пор, пока уровень воды низкий, необходимо идти до полного уровня воды, не так ли? Как его настроить?
О: Да, вам нужно всего лишь отрегулировать один из сроков подачи воды до 00:00 ~ 23:59.
В: какова мощность нагрева 3030 и мощность нагрузки на выходе воды?
Ответ: к выходному проводу два реле 3030-220V/6A (резистивная), 220V/1A (Индуктивный), а это означает, что, нагрузка на выход электрического отопления составляет 1320 Вт, а мощность электромагнитного клапана-220 Вт.